nba盘口
nba盘口-篮球盘口投注平台
政府信息公开
信息公开指南
信息公开制度
信息公开目录
机构职能
规范性文件
专项规划
统计信息
财政预算结算
工作动态
其他应主动公开的政府信息
信息公开年报
索引号:766826383/2025-00102
发文字号:〔〕号
公文种类:
发文机关:
成文日期:
主题分类:
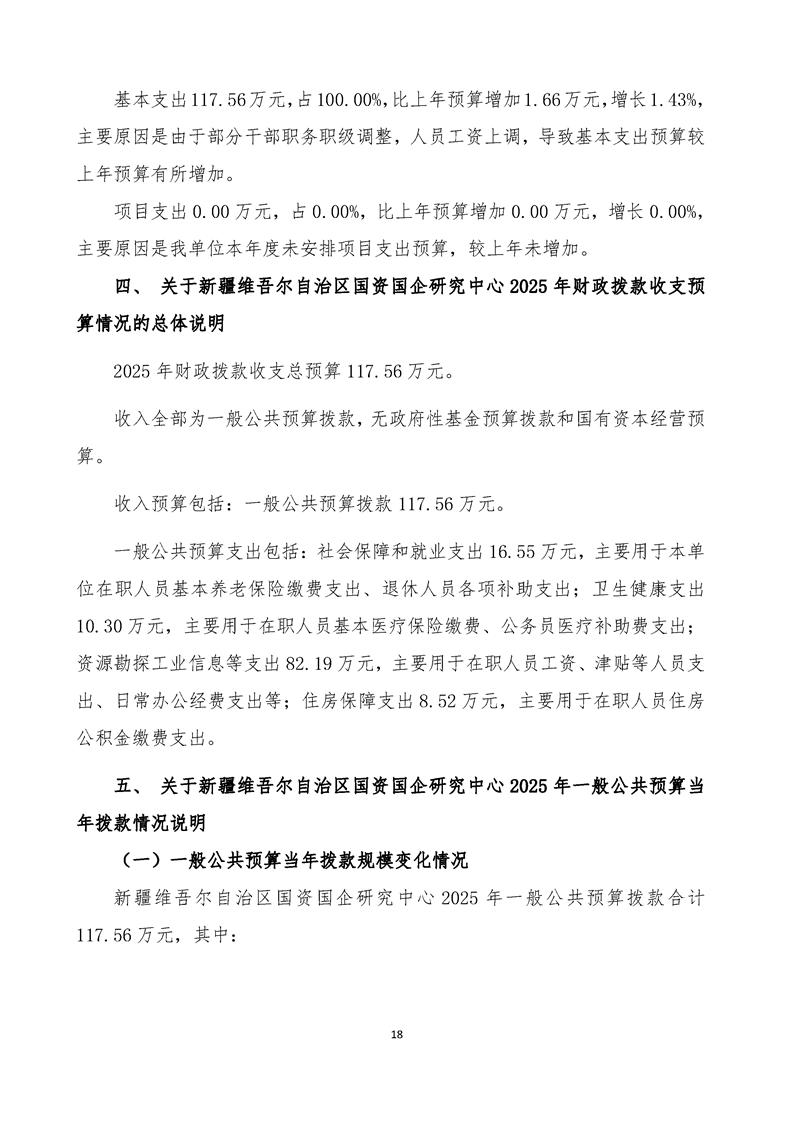
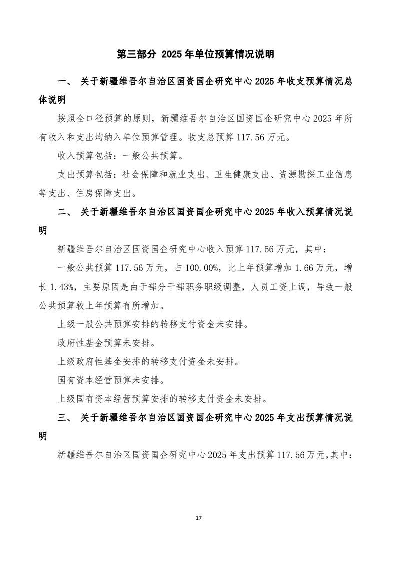
新疆维吾尔自治区国资国企研究中心2025年预算公开报告
发布时间:2025-02-13 浏览次数:
【字体:
大
中
小
】
信息公开目录